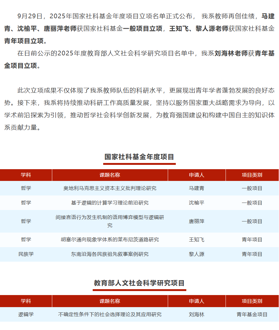
导航痕迹 中山大学哲学系 喜讯 | 我系在2025年度国家社科基金项目立项以及教育部社科基金项目立项中再创佳绩 喜讯 | 我系在2025年度国家社科基金项目立项以及教育部社科基金项目立项中再创佳绩 发布日期:2025-10-02 扫描此二维码分享